设为首页
|
加入收藏
首页
关于我们
单位简介
专业社团
特色专业
荣誉表彰
新闻中心
招生讯息
培训资讯
工作动态
活动快讯
视频图文
公益活动
师资团队
教师简介
教学风采
通知公告
预算决算
政府采购
党建工作
党支部
少工委
互动交流
主任信箱
在线反馈
联系我们
搜索
首页
>>
通知公告
>>
预算决算
预算决算
政府采购
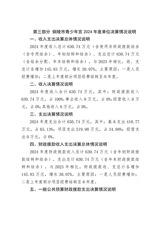
铜陵市青少年宫2024年度单位决算公开
编辑时间:2025/10/13 9:21:44 浏览次数:557 次
附件:2024年铜陵市青少年宫单位项目支出绩效自评表
上一篇:铜陵市青少年宫2024年度一般公共预算财政拨款“三公”经费支出决算
下一篇:这是最后一条,没有了
相关资讯
· 铜陵市青少年宫2024年度一般公共预算财政拨款“三公”经费支出决算
编辑时间:2025-10-13
· 铜陵市青少年宫2025年单位预算
编辑时间:2025-03-07
· 铜陵市青少年宫2025年一般公共预算"三公”经费预算
编辑时间:2025-03-07
· 铜陵市青少年宫2023年度单位决算
编辑时间:2024-10-14
· 铜陵市青少年宫2023年度一般公共预算财政拨款“三公”经费支出决算
编辑时间:2024-10-14
主办:铜陵市青少年宫 地址:安徽省铜陵市铜都大道北段5319号
联系电话:0562-5813052 5810962 5813187
院ICP07502648号
海缘漂移窗
Copyright © 2024 铜陵市青少年宫 All Rights Reserverd.